金門縣金湖鎮公所對民間團體及個人補(捐)助經費作業要點
中華民國106年6月29日汀主字第1060006756號函訂定
為加強金門縣金湖鎮公所(以下簡稱本所)及所經管之普通基金或特種基金(以下簡稱各基金)對民間團體及個人之補(捐)助案件經費支用情形之考核、管制,俾提升補(捐)助業務之效益,有效配置政府有限資源,特訂定本作業要點。
本作業要點係依據行政院訂頒之「中央對直轄市及縣(市)政府補助辦法」、「直轄市及縣(市)單位預算執行要點」、「中央對直轄市與縣(市)政府計畫及預算考核要點」及「中央政府各基金對民間團體及個人補(捐)助預算執行應注意事項」規定訂定之。
本所及各基金對於民間團體及個人之補(捐)助經費,除法令另有規定者外,悉依本作業要點辦理。
本所及各基金對於民間團體及個人之補(捐)助,依下列規定辦理:
(一)補(捐)助計畫與預算編列,除按預算程序審查外,應於預算書上明列項目、對象及數額,由申請補(捐)助團體提出計畫書經審核後,始可核定補助額度,不得對個人舉辦活動之贊助,或以定額分配或墊付方式處理。
(二)補(捐)助經費中如涉及財物或勞務之採購,應依預算法及政府採購法等相關規定辦理。
(三)對於同一民間團體及個人之補(捐)助金額,每一年度以不超過新臺幣二萬元為原則。
(四)對下列民間團體之補(捐)助不適用前目規定:
1、依法令規定接受本所暨所屬各基金委託、協助或代為辦理其應辦業務之民間團體。
2、經主管機關依法許可設立之工會(包括總工會、職業工會)、農會、漁會、水利會、同業公會、體育會(含單項運動委員會)或申請補助之計畫具公益性質之教育、文化、社會福利團體。
3、配合中央政府各基金補助計畫所補助之民間團體。
前項所稱之「教育、文化及社會福利團體」,應以經主管機關立案,且其設立宗旨與目的及主要任務係為從事教育、文化、兒童、少年、老人、婦女、身心障礙、性侵害及家庭暴力防治等業務推展之弱勢社會團體為限。
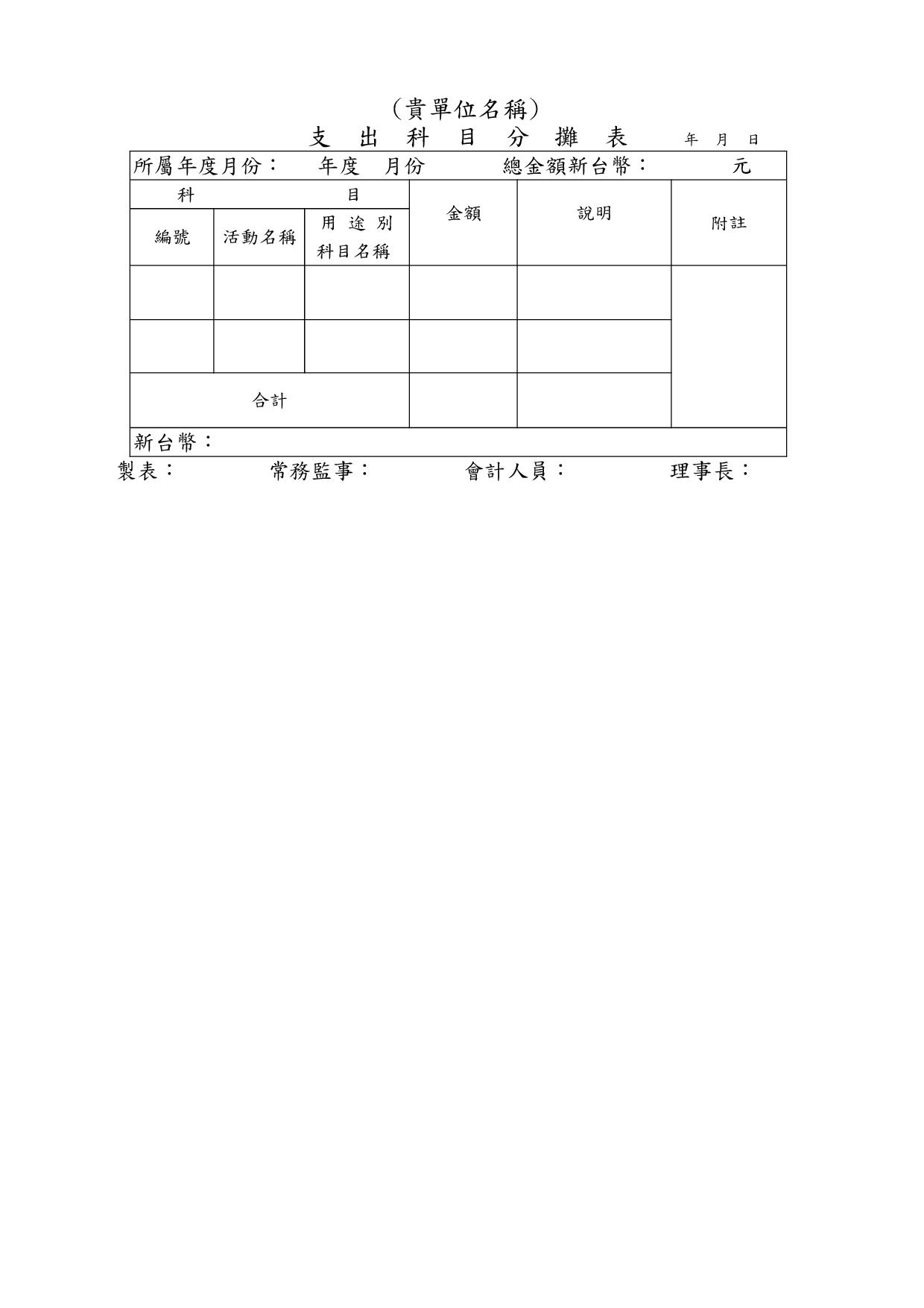
(五)民間團體申請補(捐)助時,應附詳細計畫書(含辦理期間及經費概算,辦理期間最遲應於年度結束前辦理完成,經費概算應依擬支用項目列明補助款及自籌款,同一案件向二個以上機關提出申請補(捐)助,應列明全部經費內容,及向各基金申請補(捐)助之項目及金額),由各相關權責機關單位嚴加審核,按預算執行程序辦理,並於核定補助公文敘明補(捐)助項目與額度(比例)及不得支用項目。
(六)接受補(捐)助之民間團體及個人,對補(捐)助經費不得支用於自強活動、旅遊、門票、餐費(便當除外)、點心、國外旅費、購置制服、宣導品、紀念品等。
(七)接受補(捐)助之民間團體,應於計畫結束後十日內,檢具成果報告,並填製「接受金門縣金湖鎮公所補(捐)助經費明細表」(詳附表一)敘明執行成果,送各補(捐)助機關單位辦理查核結報。各補(捐)助機關單位應考核其成效,對補(捐)助經費之運用負責審核,並查填審核欄。
(八)本所及各基金對於受補(捐)助之民間團體及個人,應建立適當之督導及考核機制。
前項督導及考核機制應包括下列事項:
應定期或不定期採書面或實地方式查核,查核時應就其經費結報資料與原申請補(捐)助計畫,詳實核對其經費運用之合理性,並切實檢討其辦理之活動是否依原申請補(捐)助計畫執行及其執行成效是否符合原申請補(捐)助計畫所述之效益等。
應覈實檢查受補(捐)助案件是否有重複申請或超出所需經費之情形,以避免有隱匿不實、造假或未依補(捐)助用途支用、虛報等情事。
前二款督導及考核結果,應作為下次或以後年度補(捐)助該民間團體或個人之參據。
本所及各基金對民間團體及個人之補(捐)助,應按補(捐)助事項性質,訂定明確、合理及公開之作業規範,各所屬機關訂定之作業規範應報請主管機關核定。
前項作業規範,應包括下列事項:
(一)補(捐)助對象。
(二)補(捐)助條件或標準。
(三)經費之用途或使用範圍。
(四)申請程序及應備文件。
(五)審查標準及作業程序。
(六)經費請撥、支出憑證之處理及核銷程序。
(七)督導及考核。
本所及各基金對民間團體及個人之補(捐)助,應就下列事項納入前點之作業規範內或於補(捐)助契約中訂定:
(一)同一案件向二個以上機關提出申請補(捐)助,應列明全部經費內容,及向各基金申請補(捐)助之項目及金額。如有隱匿不實或造假情事,應撤銷該補(捐)助案件,並收回已撥付款項。
(二)對補(捐)助款之運用考核,如發現成效不佳、未依補(捐)助用途支用、或虛報、浮報等情事,除應繳回該部分之補(捐)助經費外,得依情節輕重對該補(捐)助案件停止補(捐)助一年至五年。
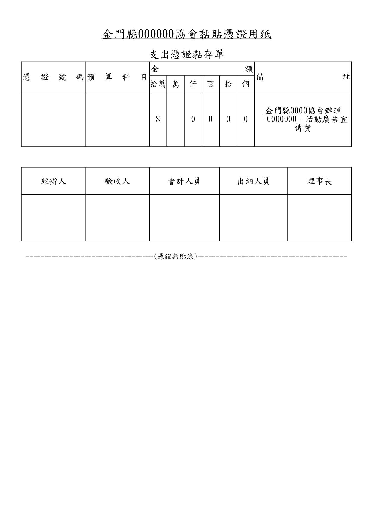
(三)受補(捐)助經費結報時,所檢附之支出憑證應依支出憑證處理要點規定辦理,並應詳列支出用途及全部實支經費總額,同一案件由二個以上機關補(捐)助者,應列明各基金實際補(捐)助金額。
(四)受補(捐)助經費於補(捐)助案件結案時尚有結餘款,應按補(捐)助額度(比例)繳回。
(五)受補(捐)助經費產生之利息或其他衍生收入之處理方式。
(六)適當選定績效衡量指標,作為辦理補(捐)助案件成果考核及效益評估之參據。
(七)留存受補(捐)助團體之原始憑證,應依會計法規定妥善保存與銷毀,已屆保存年限之銷毀,應函報原補(捐)助機關轉請審計機關同意。如遇有提前銷毀,或有毀損、滅失等情事時,應敘明原因及處理情形,函報原補(捐)助機關轉請審計機關同意。如經發現未確實辦理者,得依情節輕重對該補(捐)助案件或受補(捐)助團體酌減嗣後補(捐)助款或停止補(捐)助一至五年。
(八)受補(捐)助之民間團體及個人申請支付款項時,應本誠信原則對所提出支出憑證之支付事實及真實性負責,如有不實,應負相關責任。
七、本所及各基金對民間團體及個人之補(捐)助,應依下列規定公開:
(一)依第五點規定訂定之作業規範應於網際網路公開。
(二)非屬政府資訊公開法第十八條規定應限制公開或提供性質者,其受補(捐)助之民間團體或個人案件應予公開,包括補(捐)助事項、補(捐)助對象、核准日期及補(捐)助金額(含累積金額)等資訊應按季於網際網路公開。
(三)各基金未建置全球資訊網站者,應將前二款事項由其主管機關於網際網路公開。
(四)本所及各基金對於民間團體及個人之補(捐)助,應予登記列管,並按季將補(捐)助情形,依附表二格式填送本所(主計室)彙報金門縣政府,並於本所網站中公布。
八、本所及各基金對民間團體及個人之補(捐)助經費,應請受補(捐)助對象檢附收支清單,以及原始憑證辦理結報,並依審計法規定核轉(送)審計機關審核。但有特殊情形,須由受補(捐)助對象留存前開原始憑證者,各基金應報經審計機關同意,得憑領據結報,免附送有關憑證。
九、本補助辦法所需經費於年度預算核補用罄後即停止補助。
十、本作業要點未規定事宜,各主管機關單位得視實際業務執行需要,另訂補充規定。